Breadcrumb

Asset Publisher

Events

null Sant Pau publica a Neurology

Events
22/12/2020
Sant Pau publica a Neurology

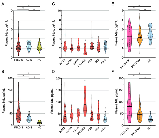
El Dr. Ignacio Illán Gala,  neuròleg de la Unitat de memòria del Servei de Neurologia de Sant Pau i del Grup de recerca Neurobiologia de les Demències, de l’Institut de Recerca de Sant Pau, ha publicat recentment un estudi a Neurology en el qual s'estudia el paper dels nivells en sang de la cadena lleugera de neurofilaments i els nivells de tau total per al diagnòstic de la demència frontotemporal i la malaltia d'Alzheimer.

El diagnòstic de la demència frontotemporal i la malaltia d'Alzheimer es basa en la presentació clínica i pot resultar complicat. Per aquest motiu s'estan desenvolupant mesures que permetin millorar el diagnòstic d'aquestes malalties i predir la seva progressió clínica (velocitat de la deterioració funcional en cada cas). En estudis previs els nivells en el líquid cefaloraquidi de la cadena lleugera de neurofilaments i la proteïna tau total s'han trobat especialment augmentats en la demència frontotemporal i la malaltia d'Alzheimer, respectivament. Les dues mesures reflecteixen diferents aspectes del dany cerebral que es produeix en aquestes malalties neurodegeneratives i el seu estudi combinat podria ser rellevant.

 

Què hem fet en aquest estudi?
En aquest estudi “ Plasma tau and neurofilament light in frontotemporal lobar degeneration and Alzheimer's disease”, liderat pel Dr. Illán-Gala, durant la seva estada a la Universitat de Califòrnia San Francisco com Atlantic Fellow for Equity in Brain Health (https://www.gbhi.org/ignacio-illn-gala), es van comparar els nivells en sang de la cadena lleugera de neurofilaments i de la proteïna tau total en pacients amb demència frontotemporal i malaltia d'Alzheimer. A més, la capacitat d'aquestes mesures per predir el grau d'atròfia en la ressonància magnètica cerebral, el deteriorament clínic dels pacients, l'existència de patologia Alzheimer en els pacients amb autòpsia i la supervivència.

 

Principals resultats
La principal troballa d'aquest  treball va ser que els nivells en sang de la cadena lleugera de neurofilaments van ser superiors als nivells de tau total per donar suport al diagnòstic de la demència frontotemporal, detectar el nivell d'atròfia cerebral, predir el deteriorament clínic i la supervivència. A més, la combinació dels nivells en sang de la cadena lleugera de neurofilaments amb els nivells de proteïna tau total no va aportar informació addicional per al diagnòstic.

 

Rellevància de l'estudi

Aquest estudi confirma que els nivells en sang de neurofilaments obtinguts en una simple analítica són superiors als nivells de proteïna tau total per al diagnòstic de les demències frontotemporals. Els resultats s'afegeixen a treballs previs que donen suport l'ús dels nivells en sang de la cadena lleugera de neurofilaments per millorar el diagnòstic dels pacients amb demències frontotemporals.

 

Sobre l’estudi: “ Plasma tau and neurofilament light in frontotemporal lobar degeneration and Alzheimer's disease”.

Autors: Ignacio Illán-Gala;1,2 Alberto Lleó;2 Anna Karydas;3 Adam M. Staffaroni;3 Henrik Zetterberg;5,6,7 Rajeev Sivasankaran;8 Lea T. Grinberg;3 Salvatore Spina;3 Joel H. Kramer;3 Eliana M. Ramos;9 Giovanni Coppola;9 Renaud La Joie;3 Gil D. Rabinovici;3 David C. Perry;3 Maria Luisa Gorno-Tempini;3 William W. Seeley;3 Bruce L. Miller;3 Howard J. Rosen;3 Kaj Blennow;4 Adam L. Boxer;3 Julio C. Rojas.3

 

1 Sant Pau Memory Unit, Department of Neurology, Hospital de la Santa Creu i Sant Pau, Biomedical Research Institute Sant Pau, Universitat Autònoma de Barcelona, Barcelona, Spain.

2 Atlantic Fellow for Equity in Brain Health at the University of California San Francisco, Department of Neurology, University of California San Francisco, CA, USA.

3 Memory and Aging Center, Department of Neurology, University of California, San Francisco, CA, USA.

4 Department of Psychiatry and Neurochemistry, Institute of Neuroscience and Physiology, the Sahlgrenska Academy at the University of Gothenburg, Mölndal, Sweden

5 Clinical Neurochemistry Laboratory, Sahlgrenska University Hospital, Mölndal, Sweden

6 Department of Neurodegenerative Disease, UCL Institute of Neurology, London, United Kingdom

7 UK Dementia Research Institute at UCL, London, United Kingdom

8 Novartis Institute for BioMedical Research, Cambridge, MA, USA

9 Department of Psychiatry, David Geffen School of Medicine, University of California Los Angeles, CA, USA

Home Formulari Iframe-en